首页
专业领域
精英律师
专业案例
法律产品
关于我们
新闻动态
党建引领
联系我们
展开导航
01
首页
02
专业领域
行政法律事务专业委员会
建设工程专业委员会
刑事专业委员会
公司法专业委员会
劳动法专业委员会
婚姻家事与财富传承专业委员会
知识产权专业委员会(专利)
知识产权专业委员会(商标)
涉外专业委员会
企业合规专业委员会
强制执行中心
03
精英律师
高级合伙人
合伙人
大湾区律师
执业律师
04
专业案例
行政法律事务专业委员会
建设工程专业委员会
刑事专业委员会
公司法专业委员会
劳动法专业委员会
婚姻家事与财富传承专业委员会
知识产权专业委员会(专利)
知识产权专业委员会(商标)
涉外专业委员会
企业合规专业委员会
强制执行中心
05
法律产品
法律产品
文书模版
06
关于我们
广信君达
发展历史
律所荣誉
07
新闻动态
律所动态
专项研究
08
党建引领
律所党建
律所公益
09
联系我们
class="search-box">
首页
专业领域
行政法律事务专业委员会
建设工程专业委员会
刑事专业委员会
公司法专业委员会
劳动法专业委员会
婚姻家事与财富传承专业委员会
知识产权专业委员会(专利)
知识产权专业委员会(商标)
涉外专业委员会
企业合规专业委员会
强制执行中心
精英律师
高级合伙人
合伙人
大湾区律师
执业律师
专业案例
行政法律事务专业委员会
建设工程专业委员会
刑事专业委员会
公司法专业委员会
劳动法专业委员会
婚姻家事与财富传承专业委员会
知识产权专业委员会(专利)
知识产权专业委员会(商标)
涉外专业委员会
企业合规专业委员会
强制执行中心
法律产品
法律产品
文书模版
关于我们
广信君达
发展历史
律所荣誉
新闻动态
律所动态
专项研究
党建引领
律所党建
律所公益
联系我们
首页
>
法律产品
>
法律产品
>
知识产权专业委员会(商标)
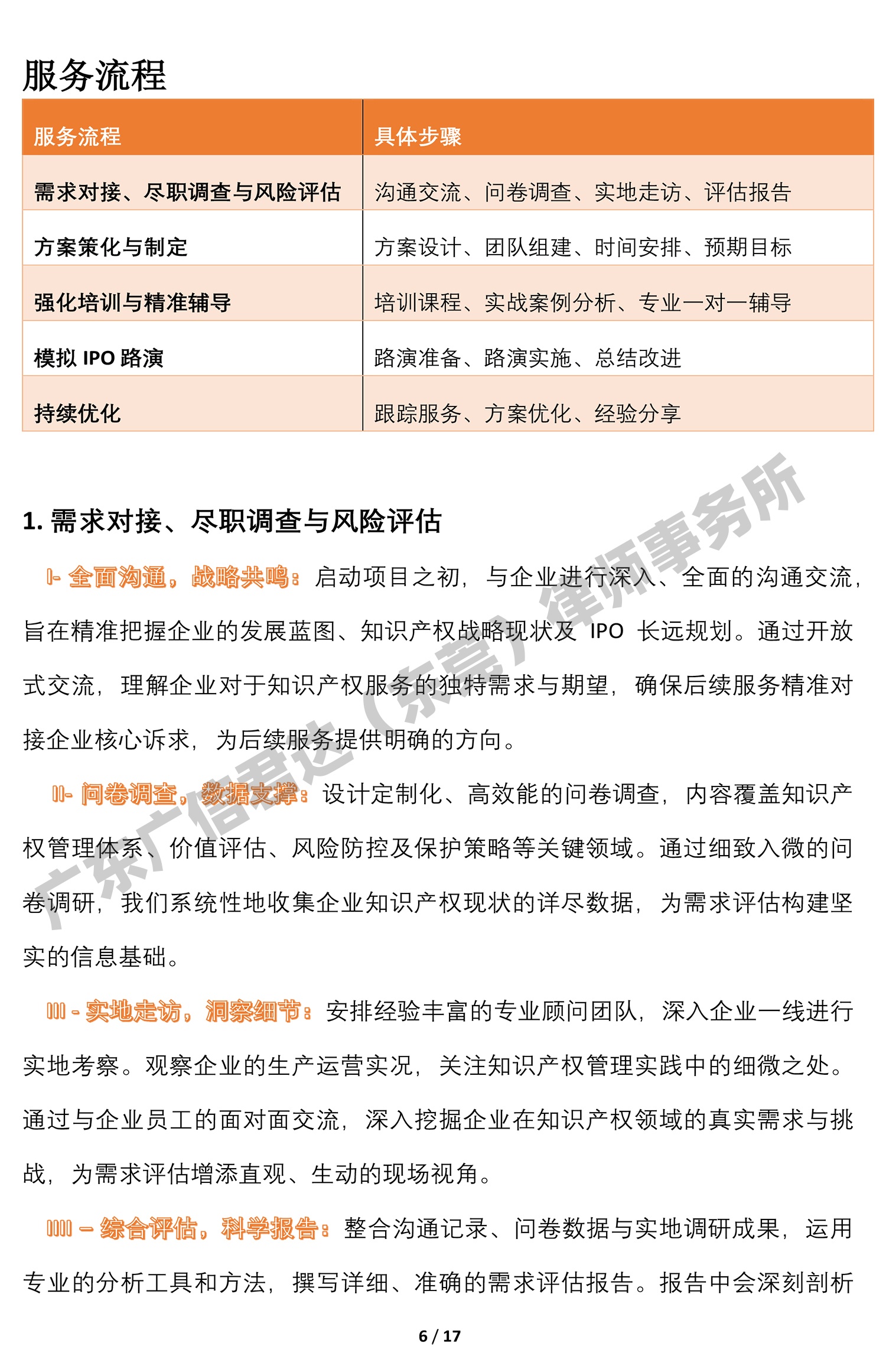
“IPO知识产权加速营”法律服务产品
上一篇:企业知识产权全生命周期管理与保护体系
下一篇:无
返回列表